新闻动态

【高斯摩分享】 晶圆研磨抛光魔纹全解析!5-50 倍显微镜下的 10 大缺陷 + 成因,新手也能快速排查

2026-01-28 17:57:34 admin 13

晶圆研磨抛光后总遇到 “魔纹” 难题?对着显微镜看半天,却分不清是划痕、条纹还是污染,

更不知道该调参数还是换耗材!这份整合实测数据的魔纹分析指南,

把 5-50 倍放大下的 10 大常见缺陷、成因、解决办法拆得明明白白,

工艺工程师收藏起来,拿着显微镜对照着查,10 分钟就能定位问题,再也不用反复试错浪费晶圆!


一、先搞懂:啥是 “研磨抛光魔纹”?为啥要重视?

“魔纹” 不是单一缺陷,而是晶圆研磨 / 抛光后,在 5-50 倍显微镜下能观察到的非预期表面纹路,主要分 3 类:

研磨残留纹:粗磨 / 精磨后留下的刀痕、条状纹路,多呈平行或网状;

抛光异常纹:抛光阶段出现的划痕、漩涡纹、雾状纹路;

污染 / 损伤纹:冷却液残留、磨粒脱落导致的点状 / 线状缺陷。

划重点:魔纹看似 “小瑕疵”,却会导致后续键合不良(良率降 10%+)、封装翘曲,甚至芯片功能失效,必须早发现早解决!

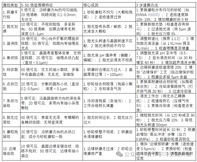
二、核心干货:5-50 倍显微镜下的 10 大魔纹图谱(收藏级表格)

按 “缺陷类型 + 显微镜特征 + 成因 + 解决办法” 整理,直接对照排查:


三、排查逻辑:3 步快速定位问题(新手也会用)

遇到魔纹不用慌,按 “观察→排查→验证” 流程来,效率翻倍:

第一步:显微镜观察(关键看 2 点)

纹路方向:沿研磨方向→大概率是研磨参数 / 砂轮问题;无固定方向→可能是抛光或污染问题;

纹路形态:线状 / 平行纹→砂轮 / 进给问题;点状 / 雾状→抛光液 / 清洗问题;边缘异常→应力 / 吸附问题。

第二步:针对性排查(按类型找原因)

若为 “研磨残留纹”:先查砂轮磨粒(用放大镜看是否均匀)→再查进给速度(是否比标准值快);

若为 “抛光异常纹”:先查抛光垫(是否破损)→再查抛光液(是否有杂质);

若为 “污染 / 损伤纹”:先查冷却液(是否变质)→再查清洗步骤(是否彻底)。

第三步:小批量验证(避免批量报废)

调整参数后,先加工 1-2 片晶圆,用 50 倍显微镜复检:

若魔纹消失→按新参数量产;

若魔纹仍在→回到第二步,排查其他可能(比如砂轮是否装偏、抛光头是否松动)。

四、预防要点:4 个习惯减少魔纹(产线必看)

砂轮定期检查:每加工 50 片晶圆,用 20 倍显微镜看砂轮磨粒是否均匀,边缘是否磨损;

抛光液每日检测:每天开工前测 pH 值(6.5-7.5),过滤杂质(用 5μm 滤网);

设备定期维护:每周清洗工作台吸附孔、检查抛光头转速是否稳定;

参数不盲目改:调整进给速度、压力等参数时,每次只改 1 个(幅度≤10%),避免多变量干扰。

首页
产品
新闻
联系