新闻动态

【高斯摩分享】 翻新刀片流程全攻略!5 步让旧刀片 “复活”,半导体产线省成本必备

2026-01-28 16:45:50 admin 4

半导体切割中 “刀片消耗” 是笔大开销!新刀片价格不菲,而旧刀片只要没严重破损,

通过专业翻新就能恢复性能,成本直接省一半~ 

这份从官方工艺流程整理的超全攻略,把翻新刀片的 5 大核心步骤、检验标准

 避坑要点拆得明明白白,产线运维、采购都能用,收藏起来,旧刀片再也不用直接丢!


一、先搞懂:刀片为啥要翻新?值不值?


翻新刀片针对的是 “刀刃磨损、铝层残留但基体完好” 的 dicing blade(划片刀),核心优势有 3 个:


成本省:翻新费用仅为新刀片的 30%-50%,批量使用一年能省几十万;

性能稳:翻新后刀片的槽宽精度、崩边控制接近新刀,满足常规切割需求;

环保省资源:减少废旧刀片丢弃,符合绿色生产要求。

关键前提:刀片基体无裂纹、无严重变形,否则没必要翻新(翻新后易断裂)。

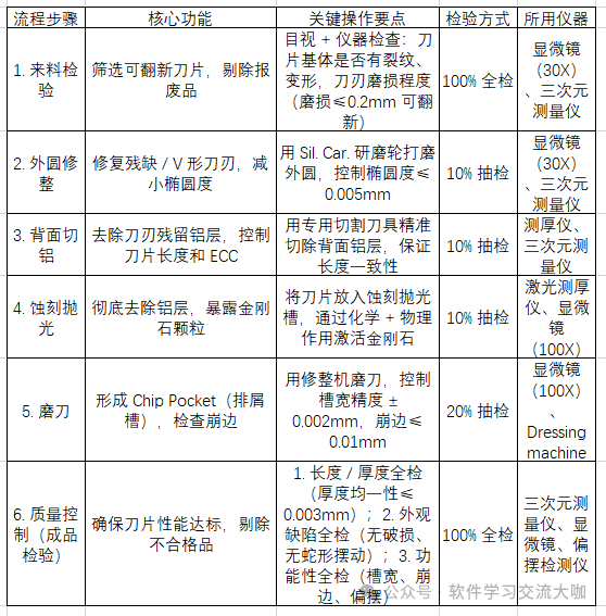
二、核心流程:5 步让旧刀片 “满血复活”(收藏级表格)


翻新流程环环相扣,每个步骤都有明确功能和检验标准,少一步都影响最终效果!

划重点:抽检环节不能省!尤其是外圆修整和磨刀步骤,抽检发现不合格要整批复检,避免翻新后刀片切割时崩边。


三、关键避坑:3 个实操要点(新手必记)


来料筛选要严格:刀片基体有裂纹、变形的直接报废,强行翻新会导致切割时断裂,损坏晶圆和设备;

蚀刻抛光要到位:必须彻底暴露金刚石颗粒,否则磨刀后刀刃不锋利,切割时易产生毛刺和崩边;



成品检验看 3 点:重点查 “厚度均一性、无蛇形摆动、无异常崩边”,这 3 点不达标,刀片不能投入使用。


四、翻新 vs 新刀:怎么选?


简单说:常规生产用翻新刀片省成本,高端芯片、高精度切割选新刀更稳妥!


首页
产品
新闻
联系